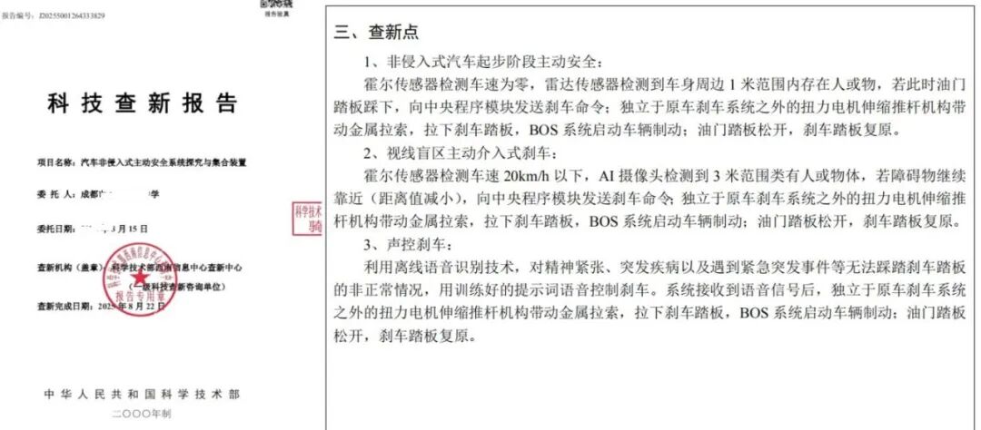
低速、盲区、误操作造成事故占交通事故总数80%以上。现有的主动安全系统配备率极低且存在激活条件、探测范围等方面问题,难以在起步和低速阶段发挥作用。本装置在独立于原车系统之外,使用多传感器探测、识别、计算,利用精简的支架结构和拉伸系统,实现汽车起步非侵入式主动安全、低速盲区主动介入式安全、声控刹车等多安全装置集合。

机动车盲区事故、低速事故、误操作事故占交通事故总数80%以上。
现有主动安全系统(AEB、ABS、ESP等)存在以下问题:


(装置制作安装)
使用EV3主控模块负责接收传感器信号、程序执行、电机执行。
《机动车运行安全技术条件》(GB7528)要求:行车制动踏板力不应大于500N。
推力 = 电机转矩 × 减速比 × 5.338 ÷ 丝杠导程 = 533N ≥ 500N(国标要求)✅
采用小巧金属支架固定于刹车踏板原车螺栓支点,在足够扭力电机带动下用金属拉索的方式对刹车踏板进行控制。
通过可编程模块实现对危险情景的智能判断和刹车踏板的自动控制。

使用EV3套件搭建的仿真演示装置,用于验证程序逻辑和机械结构可行性。
完成实车安装调试,在实际车辆上进行功能测试验证。

选用EV3套件、Arduino、OpenMV等模块化组件。
完成装置制作、程序调试和实车安装。
解决传感器精度、响应时间等技术难点。
本装置实现多安全装置集合,具有非侵入式设计、结构精简、隐蔽运行特点。
WECHATIMGPH_6
优化算法性能,增加更多安全场景支持。
作者:李其知\ 指导单位:四川笑蓉科技
🦀 成都笑蓉科技
本文由笑蓉科技供稿 由🦀笑蓉科技小助理🦀笑哈哈小螃蟹编辑发布